我校教师在2016年广西职业院校信息化大赛、“创新杯”比赛中再创佳绩
             教务与科研处   陆丹丹   
            浏览量 163    
            发布时间
              2016-09-22 00:00:00.0
          
          9月21日下午4点,我校在六楼会议室召开2016年广西信息化大赛、“创新杯”比赛获奖教师座谈会。院长钟修仁,副院长关菲明,院长助理郑超文,以及相关获奖的老师、教研处工作人员参加了会议。
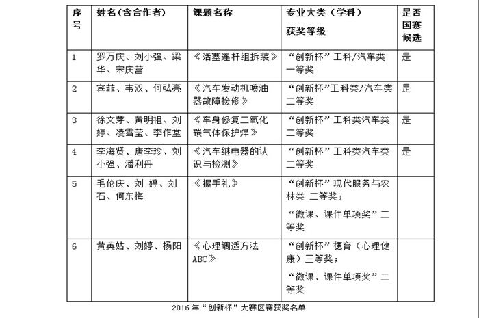
会上,关菲明副院长通报了我校教师今年参加2016年广西职业院校信息化教学大赛和“创新杯”教学设计和说课大赛的获奖情况。6月底至7月中旬,经过初赛、复赛、决赛三个阶段的激烈角逐,我院申报的广西职业院校信息化教学大赛5个作品中,2个获区赛一等奖,1个获区赛二等奖,其中刘婷老师负责的《汽车车身修复--二氧化碳气体保护焊》获得国赛参赛资格。与此同时,在2016年广西中职“创新杯”教师信息化教学设计和说课大赛中,我校的6个作品全部获奖,汽车类4个作品获得国赛参选资格,我校可谓硕果累累。
	 
 
会议现场
	
会中,院领导听取获奖教师参赛的体会,并为国赛候选作品的选手们在备战国赛过程中遇到的困难提供解决办法。参赛教师之间相互交流,分享参赛经验。
	 
 
	钟院长听取获奖教师发表感言 
	        会议最后,钟院长通报了好消息:我校汽车技术选手马才文荣获44届世界技能大赛中国选拨赛中第8名,获得进入国家集训队资格。钟院长表示我校师生共创佳绩为校争光可喜可贺,他作了重要讲话:一、希望教师们能保持高度的热情,投入到教科研、教学类比赛中,创造更好的氛围来带动更多的教职工提升教科研能力,形成个人丰硕的成果。二、希望教师们不断创新,不断成长,在教育领域成为名师。党的十八届五中全会提出了以“创新”为首的五大发展理念,这是当代中国新的发展观,是中国特色社会主义的发展理论旗帜。国家发展需要创新,学校发展需要创新,教师的成长也需要创新。教科研能力是我校教师创新能力的体现,只有不断地创新,才会不断进步。三、教科研成果应该运用到教学、管理、服务上,学校的长远发展需要教学、教研成果支撑,这是学校软实力的体现。四、鼓励教师积极参赛,学校将在精神上、财力上大力支持教师们参加教科研活动。 
	 
 
	 会议现场 
最后,关副院长作了总结,他感谢钟院长对教科研工作的支持和肯定,希望我校教师能够保持积极地心态,参与到教科研活动中。他鼓励大家不断提升个人综合能力,不断地促进学校软实力的提升,促进学校更好地发展。
	
  
 
	
	
	

